Abstract

Background: Recurrent abnormalities of immune surveillance-related genes play a crucial role in DLBCL progression. Prior studies have shown that CD58, a key adhesion molecule that acts as a ligand for the T-cell costimulatory molecule CD2, is frequently mutated or deleted in certain hematological malignancies. Aberrant expression of CD58 may result in tumor cells evading immune surveillance mechanisms mediated by T/NK cells. Downregulation or loss of CD58 is linked to resistance to ICB therapy in melanoma and CAR-T therapy in B-cell malignancies. Nevertheless, the role of CD58 in cancer is not yet well understood. Thus, the aim of this study was to comprehensively characterize CD58 genetic alterations in DLBCL, unveil the multiple roles of CD58 in anti-tumor immunity, and provide insights for potential therapeutic strategies.

Methods: Comprehensive analysis of the genetic characteristics of CD58 were performed through targeted deep sequencing (n=176), whole exome sequencing (n=38), and RNA-sequencing (n=162) in patients with de novo DLBCL. To investigate the mechanistic impacts of CD58 alterations on co-inhibitory molecules expression and immune cell function, we performed bulk and single-cell RNA-sequencing analysis of tumor samples and conducted co-IP, flow cytometry and co-culture assays in vitro.

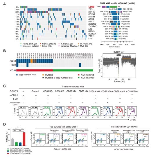
Results: We identified that CD58 mutagenesis rate was 9.1%, with 88.9% of the identified mutations resulting in truncated protein or impairment of its normal function. 61.1% mutations occurred in exon 2, which may disrupt CD58-CD2 binding. Co-mutation analysis revealed higher frequencies of KMT2D, CD79B and MYD88 mutations in patients with CD58 mutations(p < 0.05) (Fig 1A). The CD58 copy number loss rate was 44.7% (Fig 1B). Both mutations and copy number loss led to a mild decrease in mRNA expression of CD58. Patients with CD58 mutation, copy number loss or low expression exhibited lower complete response rates following first-line R-CHOP therapy, as well as significantly poorer PFS and OS.

To reveal the profound impact of CD58 on the immune microenvironment of DLBCL, we performed bulk and single-cell RNA sequencing and revealed that increased NK cells, activated CD4 +/CD8 + T cells, as well as the weaker exhaustion status of CD8 + T cells, correlated with CD58 high expression. By co-culturing assays, we identified that CD58 downregulation or mutation in DLBCL cells suppressed T cell proliferation and CAR-T cell-mediated killing. Interestingly, blocking CD58-CD2 signaling with a CD2 antibody did not fully eliminate the inhibitory effect, indicating that CD58 alterations could trigger additional immunosuppressive mechanisms. We further revealed that CD58 downregulation or mutation in DLBCL cells resulted in elevated expression of PD-L1 and IDO. This suggested that CD58 may have a dual effect on T cells, whereby its downregulation or mutation may lead to a lack of CD2 co-stimulatory signaling, as well as an increase in PD-L1 and IDO inhibitory signaling.

We found that CD58 downregulation or mutation caused JAK2/STAT1 phosphorylation, which in turn promoted PD-L1 and IDO expression. Co-IP identified that CD58 can interact with Lyn, which phosphorylated ITIM of the inhibitory receptor CD22, leading to recruitment and activation of the inhibitory phosphatase SHP1. CD58 downregulation suppressed the negative regulation of the LYN/CD22/SHP1 axis, thereby promoting the activation of JAK2/STAT1 and upregulating PD-L1 and IDO expression.

To overcome the dual effects induced by CD58 alterations, anti-PD-L1 antibody or IDO inhibitor and recombinant CD58-Fc chimera protein were added alone or in combination to the co-culture cells. We showed that the combination regimens reversed the inhibitory effect of CD58-downregulated or mutated DLBCL cells on T cell proliferation and restored sensitivity to CAR-T cell-mediated killing (Fig 1C, D).

Conclusions: Our study comprehensively characterized CD58 genetic alterations in DLBCL. We demonstrated that CD58 downregulation or mutation led to upregulation of PD-L1 and IDO expression mainly by regulating the LYN/CD22/SHP1 axis. Moreover, we explored strategies to directly activate CD2 co-stimulatory signaling or in combination with immune checkpoint inhibitors to address the diverse effects of CD58 alterations. Our findings provide novel insights for individualized therapy for DLBCL patients with CD58 mutation or deletion.

No relevant conflicts of interest to declare.

This content is only available as a PDF.
Sign in via your Institution